资质标准
其他类别资质当前位置:首页>>其他类别资质    

工程监理企业资质标准

文章来源:http://www.czqbzx.com   作者:管理员  发布时间:2015-03-23 16:32:59  浏览量:1643

   工程监理企业资质分为综合资质、专业资质和事务所三个序列。综合资质只设甲级。专业资质原则上分为甲、乙、丙三个级别,并按照工程性质和技术特点划分为14个专业工程类别(附表2);除房屋建筑、水利水电、公路和市政公用四个专业工程类别设丙级资质外,其它专业工程类别不设丙级资质。事务所不分等级。
  一、资质标准
  (一)综合资质标准
  1、具有独立法人资格且注册资本不少于600万元。
  2、企业技术负责人应为注册监理工程师,并具有15年以上从事工程建设工作的经历或者具有工程类高级职称。
  3、具有5个以上工程类别的专业甲级工程监理资质。
  4、注册监理工程师不少于60人,注册造价工程师不少于5人,一级注册建造师、一级注册建筑师、一级注册结构工程师或者其它勘察设计注册工程师合计不少于15人次。
  5、企业具有完善的组织结构和质量管理体系,有健全的技术、档案等管理制度。
  6、企业具有必要的工程试验检测设备。
  7、申请工程监理资质之日前两年内,企业没有违反法律、法规及规章的行为。
  8、申请工程监理资质之日前两年内没有因本企业监理责任造成重大质量事故。
  9、申请工程监理资质之日前两年内没有因本企业监理责任发生三级以上工程建设重大安全事故或者发生两起以上四级工程建设安全事故。
  (二)专业资质标准
  1、甲级
  (1)具有独立法人资格且注册资本不少于300万元。
  (2)企业技术负责人应为注册监理工程师,并具有15年以上从事工程建设工作的经历或者具有工程类高级职称。
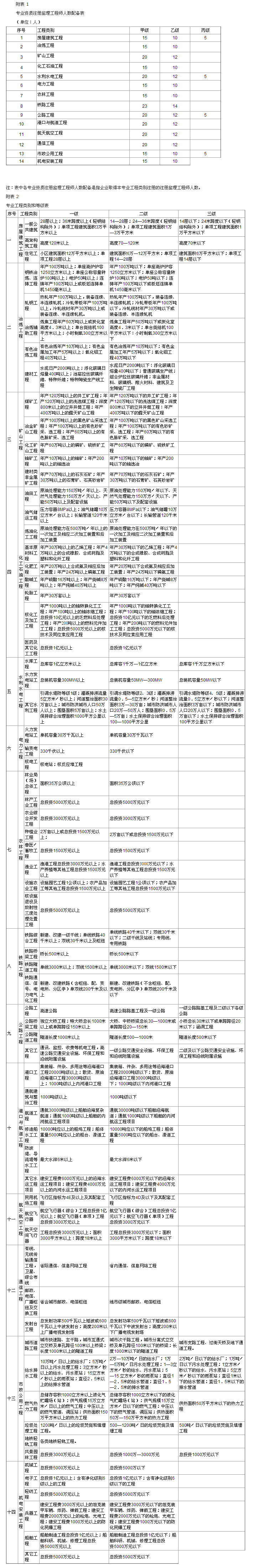
  (3)注册监理工程师、注册造价工程师、一级注册建造师、一级注册建筑师、一级注册结构工程师或者其它勘察设计注册工程师合计不少于25人次;其中,相应专业注册监理工程师不少于《专业资质注册监理工程师人数配备表》(附表1)中要求配备的人数,注册造价工程师不少于2人。
  (4)企业近2年内独立监理过3个以上相应专业的二级工程项目,但是,具有甲级设计资质或一级及以上施工总承包资质的企业申请本专业工程类别甲级资质的除外。
  (5)企业具有完善的组织结构和质量管理体系,有健全的技术、档案等管理制度。
  (6)企业具有必要的工程试验检测设备。
  (7)申请工程监理资质之日前两年内,企业没有违反法律、法规及规章的行为。
  (8)申请工程监理资质之日前两年内没有因本企业监理责任造成重大质量事故。
  (9)申请工程监理资质之日前两年内没有因本企业监理责任发生三级以上工程建设重大安全事故或者发生两起以上四级工程建设安全事故。
  2、乙级
  (1)具有独立法人资格且注册资本不少于100万元。
  (2)企业技术负责人应为注册监理工程师,并具有10年以上从事工程建设工作的经历。
  (3)注册监理工程师、注册造价工程师、一级注册建造师、一级注册建筑师、一级注册结构工程师或者其它勘察设计注册工程师合计不少于15人次。其中,相应专业注册监理工程师不少于《专业资质注册监理工程师人数配备表》(附表1)中要求配备的人数,注册造价工程师不少于1人。
  (4)有较完善的组织结构和质量管理体系,有技术、档案等管理制度。
  (5)有必要的工程试验检测设备。
  (6)申请工程监理资质之日前两年内,企业没有违反法律、法规及规章的行为。
  (7)申请工程监理资质之日前两年内没有因本企业监理责任造成重大质量事故。
  (8)申请工程监理资质之日前两年内没有因本企业监理责任发生三级以上工程建设重大安全事故或者发生两起以上四级工程建设安全事故。
  3、丙级
  (1)具有独立法人资格且注册资本不少于50万元。
  (2)企业技术负责人应为注册监理工程师,并具有8年以上从事工程建设工作的经历。
  (3)相应专业的注册监理工程师不少于《专业资质注册监理工程师人数配备表》(附表1)中要求配备的人数。
  (4)有必要的质量管理体系、档案管理和规章制度。
  (5)有必要的工程试验检测设备。
  (三)事务所资质标准
  1、取得合伙企业营业执照,具有书面合作协议书。
  2、合伙人中有不少于3名注册监理工程师,合伙人均有5年以上从事建设工程监理的工作经历。
  3、有固定的工作场所。
  4、有必要的质量管理体系、档案管理和规章制度。
  5、有必要的工程试验检测设备。
  二、业务范围
  (一)综合资质
  可以承担所有专业工程类别建设工程项目的工程监理业务,以及建设工程的项目管理、技术咨询等相关服务。
  (二)专业甲级资质
  可承担相应专业工程类别建设工程项目的工程监理业务(见附表2),以及相应类别建设程的项目管理、技术咨询等相关服务。
  (三)专业乙级资质
  可承担相应专业工程类别二级(含二级)以下建设工程项目的工程监理业务(见附表2),以及相应类别和级别建设工程的项目管理、技术咨询等相关服务。
  (四)专业丙级资质
  可承担相应专业工程类别三级建设工程项目的工程监理业务(见附表2),以及相应类别和级别建设工程的项目管理、技术咨询等相关服务。
  (五)事务所资质

  可承担三级建设工程项目的工程监理业务(见附表2),以及相应类别和级别建设工程项目管理、技术咨询等相关服务。但是,国家规定必须实行强制监理的建设工程监理业务除外。

说明
1、表中的“以上”含本数,“以下”不含本数。
2、未列入本表中的其他专业工程,由国务院有关部门按照有关规定在相应的工程类别中划分等级。
3、房屋建筑工程包括结合城市建设与民用建筑修建的附建人防工程。